请输入关键字
确定
En
En
首页
走进科学院
院简介
院长致辞
院机构
现任领导
工作动态
动态要闻
综合新闻
视频新闻
通知公告
媒体中医
重要声明
光荣榜
科研与学术
科研概况
科研动态
科技政策
科技成果
科研平台
重点学科
学术期刊
学术团体
医疗服务
医疗管理
乡村振兴
寻医导航
人才与教育
工作动态
人才队伍
博士后工作
继续教育
人才招聘
下载专区
学部建设
学部动态
学部委员
学部简报
学部委员选聘
规章制度
国际交流
工作动态
国际合作与交流
中医药国际新闻
党群工作
党建动态
支部建设
廉政建设
共青团
工会
返回
顶部
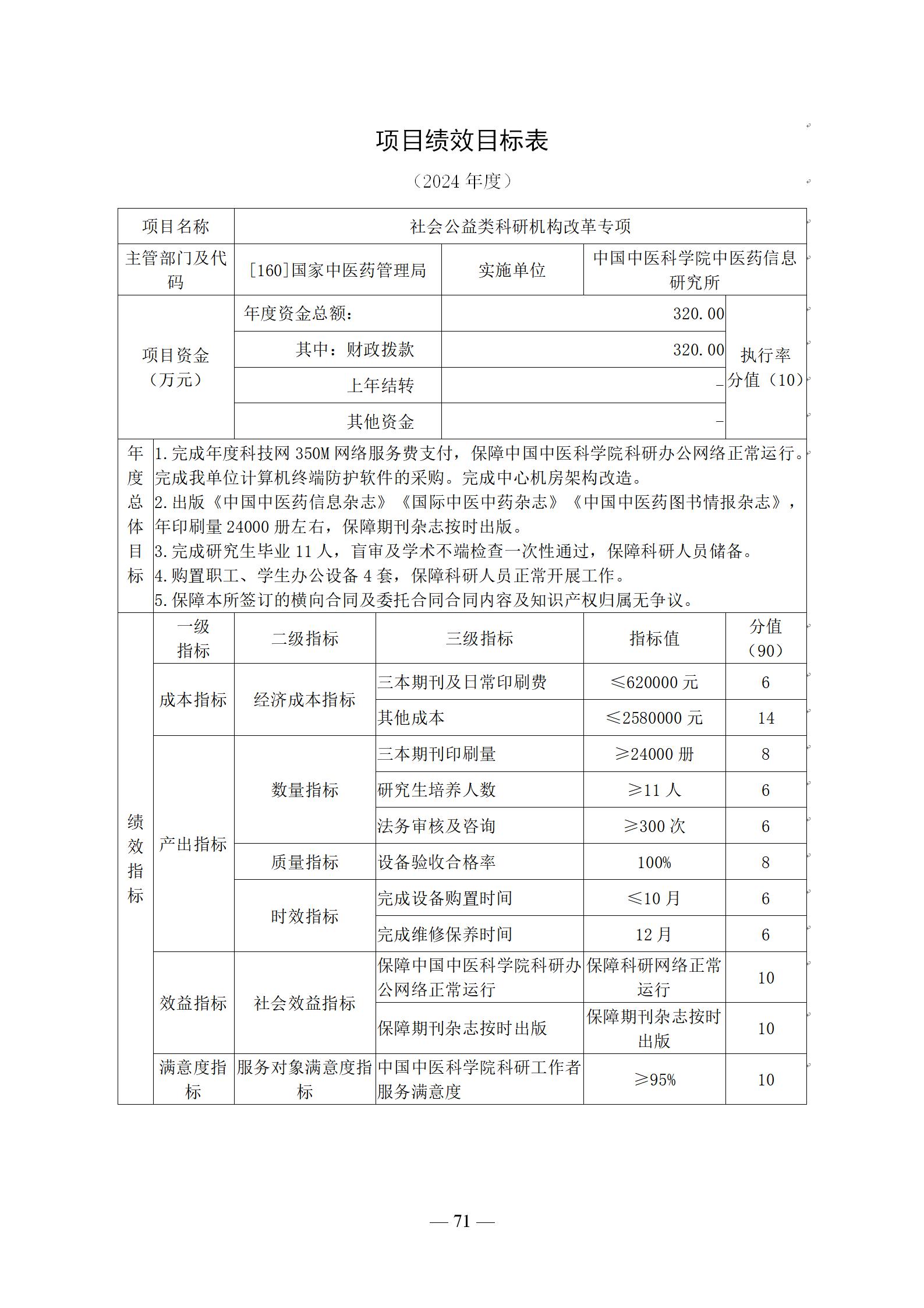
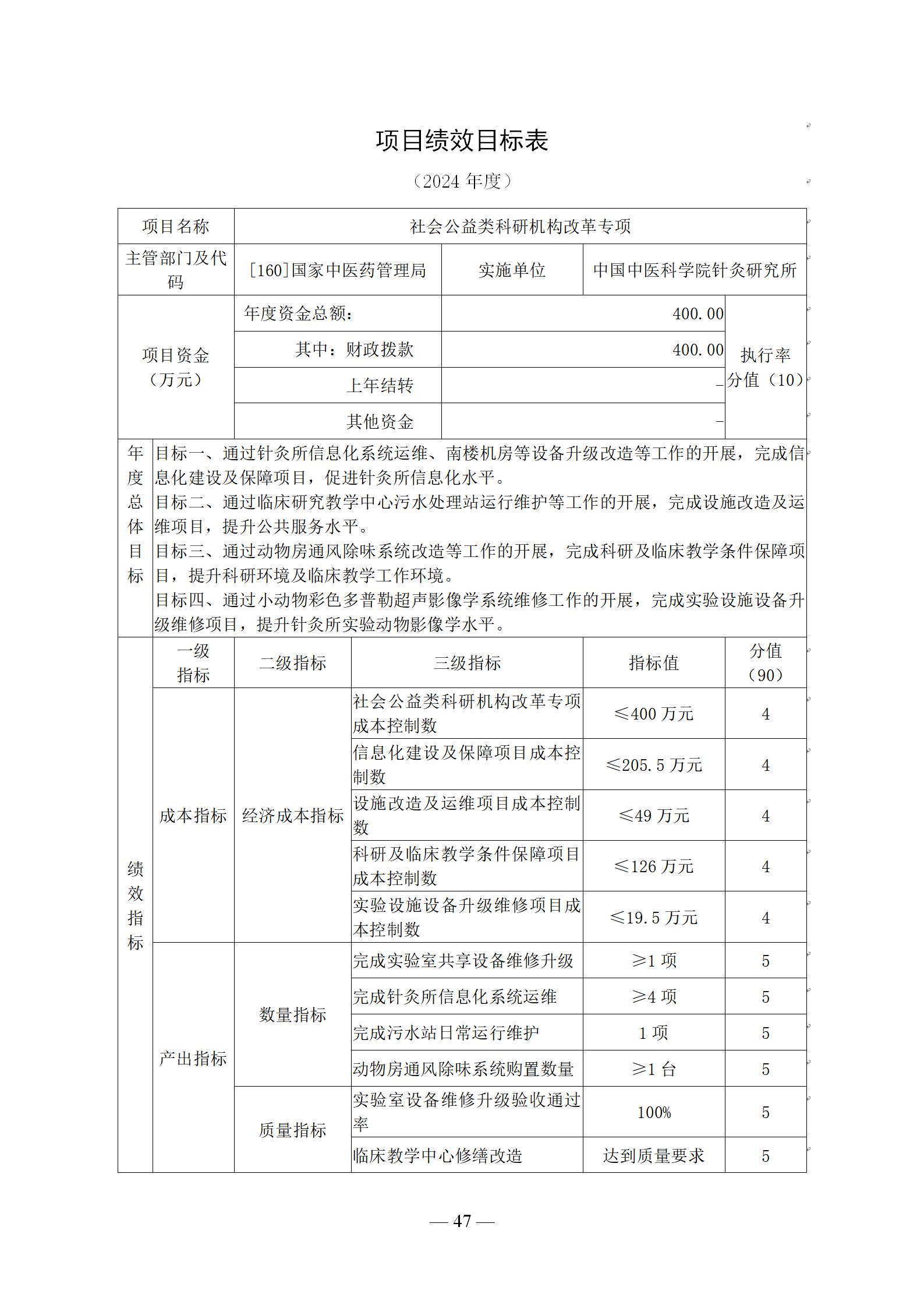
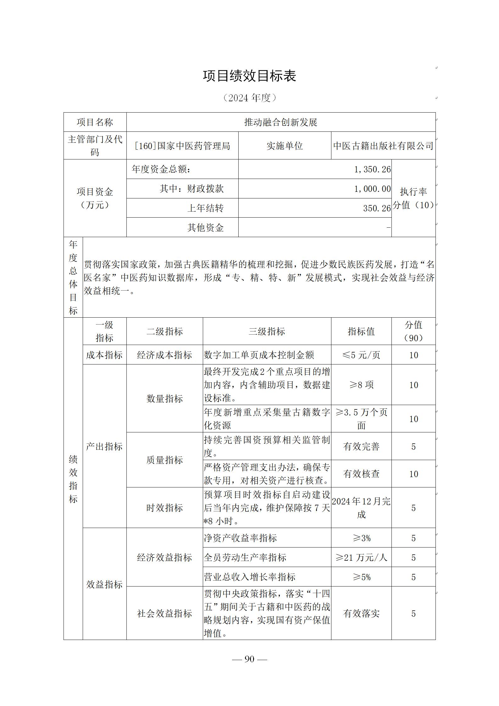
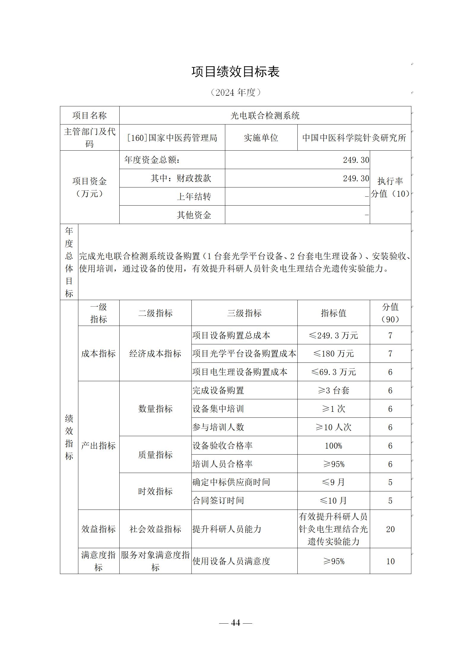
中国中医科学院2024年部门预算公开报告
时间:2024-04-30
工作动态
通知公告