请输入关键字
中国中医科学院西苑医院招聘内分泌科、手术麻醉科、财务处、审计处工作人员公告(事业编)
时间:2025-11-04


中国中医科学院西苑医院成立于1955,是新中国成立后由中央人民政府建设的第一所集医疗、科研、教学、保健为一体的大型中医院。医院为中国中医科学院的附属医院和第一临床医药研究所,设有中国中医科学院临床药理研究所、老年医学研究所、心血管病研究所,是国家卫生健康委员会国际紧急救援中心网络医院,现有5个国家级临床重点专科,14个国家中医药管理局重点专科,6个国家中医药管理局高水平中医药重点学科。

医院注重医疗与科研的协调发展,形成以临床为中心,临床-基础-药学紧密结合的中医药科研平台,在中医药基础和临床研究方面取得了丰硕的成果,是全国中医药界科研能力最为突出的单位之一。作为全国唯一整体推进“六中心”建设的单位,医院先后获批国家中医临床医学研究中心、国家工程研究中心、国家区域医疗中心、国家中医医学中心“辅导类”创建单位、国家中医药传承创新中心建设单位、国家中医临床教学培训示范中心。拥有科技部认证的国家级国际联合研究中心1个,科技部规范化实验室1个,国家中医药管理局三级实验室5个,国家中医药管理局重点研究室4个,国家药品监督管理局重点实验室1个,北京市重点实验室1个和中医药保健研究中心1个,通过美国人体研究保护项目认证协会(AAHRPP)全部认证。

医院有中国科学院院士、国医大师、全国名中医、首都国医名师、岐黄学者等诸多国内外知名学者,设有内、外、妇、儿等临床科室36临检、影像、核医学、药剂等医技科室10编制床位800。(具体介绍见西苑医院官方网站www.xyhospital.com

现因医院发展需要,特面向社会公开招聘工作人员。

一、招聘基本条件

(一)具有中华人民共和国国籍;

(二)遵守宪法和法律;

(三)具有良好的品行;

(四)具有岗位所需的专业或技能条件;

(五)具备适应岗位要求的身体条件和其他条件;

有下列情形之一的人员,不得应聘:

(一)曾因犯罪受过刑事处罚的;

(二)曾被开除党籍、公职的;

(三)被依法列入失信联合惩戒对象的;

(四)涉嫌违纪违法正在接受有关专门机关审查尚未作出结论的;

(五)受处分期间或者未满影响期限的;

(六)在国家法定考试、各级公务员及事业单位招考中被认定有舞弊等严重违反考试录用纪律行为的;

(七)有法律法规规定不得报考的其他情形的。

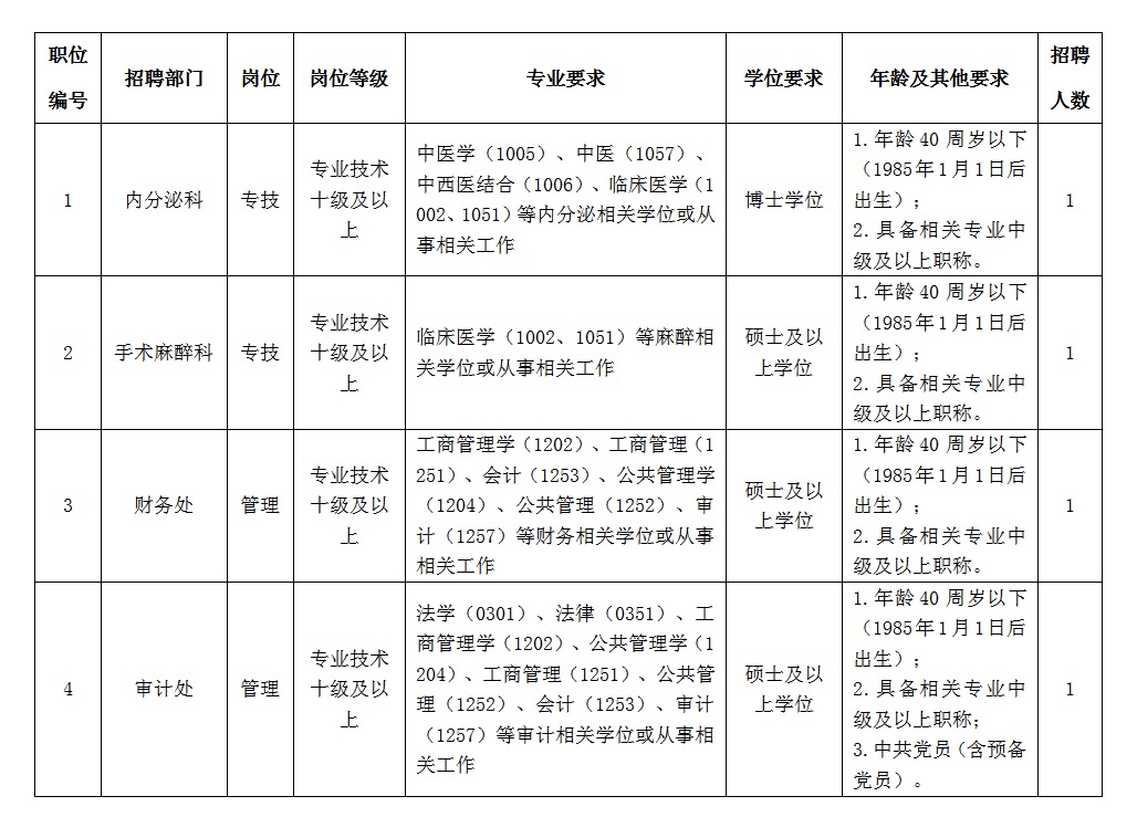
二、招聘岗位及资格要求

注:参考专业目录为《研究生教育学科专业目录》(2022)。

三、报名和资格审查

名应聘需填写并提交西苑医院社会招聘个人信息表(202511月)https://docs.qq.com/form/page/DR2twR1JWdWdzTG5Q,复制链接到网页打开线上收集表),并投递《中国中医科学院西苑医院应聘登记表(含诚信承诺书)》见附件及相关支撑材料扫描件xyyyrsc@126.com邮箱,应聘邮件主题和附件名称均请命名为“应聘岗位-姓名”格式,例:脑病科医师-张三

相关说明:填写《中国中医科学院西苑医院应聘登记表》及《诚信承诺书》(承诺书需手写签名),将应聘登记表、承诺书、登记表中所涉及内容的支撑材料合并扫描保存为一个pdf文件,作为邮件附件上传(所有材料顺序为:1.应聘登记表、2.承诺书、3.支撑材料。支撑材料顺序请按表格中出现的顺序排列,如身份证、最高学历学位证、最高职称证、外语等级证书、相关资格证、培训证、主持课题材料(包括:课题首页、课题组主要成员页(含申请人)、审批盖章页)、发表论文著作材料(包括:封皮页、目录页、文章首页等)、其他科研成果材料及涉及报名资格的支撑材料)。

每名应聘者仅可报名一个岗位。公告发布之日起即可报名,报名截止时间为2025111324:00。以收到线上收集表及邮件时间为报名时间,逾期不予受理。线上收集表和附件均按要求填写完整并在截止时间前提交完毕则报名成功,未按要求操作者,报名无效。

我院将按照岗位要求对应聘人员进行资格审查。所有符合岗位要求的应聘人员均可通过资格审查,进入考试环节。若通过资格审查人数与岗位招聘人数比例不足3:1,可取消该岗位本次招聘。

四、考试

考试分为专业能力测试及面试。

(一)专业能力测试

专业能力测试分为应聘岗位相关专业知识笔试及专业能力实践考核,满分100分,最低合格分数60,未达到合格分数线者不得进入面试环节。专业能力测试相关信息、进入专业能力测试人员名单将于专业能力测试前在西苑医院官方网站(www.xyhospital.com,下同)上公布,未通过人员不再逐一通知。

(二)面试

面试内容为综合性考察,满分100分,最低合格分数60(未达到合格分数线者不作为体检、考察对象)。面试相关信息、进入面试人员名单将于面试前在西苑医院官方网站上公布,未通过人员不再逐一通知。

各岗位应聘人员分别按专业能力测试成绩由高到低排序,按岗位招聘人数1:3的比例依次确定该岗位面试人员,如遇末位同分情况,一并进入面试。对因报考人员自愿放弃面试资格等原因造成达不到面试比例要求的,可从同一岗位报考人员中,按专业能力测试成绩由高到低排序,依次递补。岗位招聘人数与实际参加专业能力测试人数不足1:3比例时,专业能力测试成绩达到合格分数线的应聘人员全部进入面试。

综合成绩=专业能力测试成绩×50%+面试成绩×50%

五、体检、考察

各岗位分别按照综合成绩由高到低排序,按1:1比例确定体检及考察人员。体检在我院体检中心统一组织。

对体检合格的拟录用人员进行考察。考察按照德才兼备、以德为先的原则,采取查阅档案、函调、查阅无犯罪记录证明等多种形式,全面考察应聘者的政治思想、道德品质、遵纪守法、自律意识、能力素质、工作学习表现等情况,并对应聘人员资格条件进行复查,对报考资格条件弄虚作假的将取消聘用资格。

考生放弃体检或考察、体检不合格或经考察不宜聘用等原因出现的空额,可同一岗位面试人员中综合成绩由高到低排序依次递补。

六、公示和聘用

根据考试、体检和考察情况,择优确定拟聘用人员,在西苑医院官方网站和中国中医科学院官方网站公示,公示期不少于5个工作日。公示结果不影响聘用的,经报上级主管部门批准后,医院法定代表人或其委托人按照有关规定与受聘人员签订聘用合同,确立人事关系。

对公示期间反映有影响聘用的问题并查有实据的,取消聘用资格;对反映的问题一时难以查实的,暂缓办理相关手续,待查清后再决定是否聘用。

公示至办理聘用手续期间,因公示结果影响聘用、考生自愿放弃资格等原因出现的空额,可从同一岗位应聘人员中按综合成绩由高到低依次递补,递补人员结果公示要求同前。

七、纪律与监督

(一)公开招聘工作坚持德才兼备的用人标准,贯彻公开、平等、竞争、择优的原则,单位纪检部门对招聘工作进行全程监督。

(二)公开招聘工作实行回避制度,严格遵守《事业单位人事管理回避规定》。应聘人员与我院工作人员有亲属关系的,应当在报名时主动报告。

(三)工作人员严格执行公开招聘各项纪律规定,对违反招聘工作纪律规定的相关人员,按有关规定予以处理。对违反公开招聘纪律应聘人员,视情节轻重取消考试资格或聘用资格,已经聘用的,一经查实,解除聘用合同,予以清退。

八、其他注意事项

(一)应聘请按要求报名,未按要求报名或格式错误、信息填写不全等,视为无效报名,不予受理。应聘人员应如实填写个人信息并按通知要求提供相关证明材料。招聘过程中有弄虚作假、徇私舞弊等行为的,取消考试、聘用资格。

(二)资格审查贯穿公开招聘全过程,任何环节发现应聘人员不符合资格条件的,均取消应聘或者聘用资格。

(三)招聘工作严格按照规定的要求和程序进行,接受社会监督。监督举报电话:西苑医院纪检监察处010-62835022

(四)从报名到招聘工作结束,应聘者应保持报名时所留电话联系畅通,并随时关注官网通知。考试通知视情况通过手机短信或致电提醒,手机短信可能被终端智能拦截,请调整手机设置并关注相关信息。

(五)因个人原因未及时看到官网通知、未按通知要求及时回应或未参加考试者,视为自动放弃资格。

(六)时间节点如有调整另行通知。

九、联系方式

联系人:崔老师

邮箱:xyyyrsc@126.com

地址:北京市海淀区西苑操场一号西苑医院组织人事处


附件:中国中医科学院西苑医院应聘登记表



                                                                                                                                                                    中国中医科学院西苑医院

                                                                                                       2025114