光诱导可变剪接调控黄花蒿中青蒿素生物合成的新进展
黄花蒿(Artemisia annua L.) 是抗疟一线药物青蒿素的唯一天然来源。然而,野生黄花蒿中青蒿素的含量很低。随着青蒿素及其衍生物新适应症的大力开发,如双氢青蒿素片治疗免疫性疾病系统性红斑狼疮等,对青蒿素资源的需求必然会显著提升。目前,青蒿素的市场供应还依赖于从黄花蒿中提取。因此,研究黄花蒿中青蒿素生物合成的调控机制对提高青蒿素产量有重要意义。
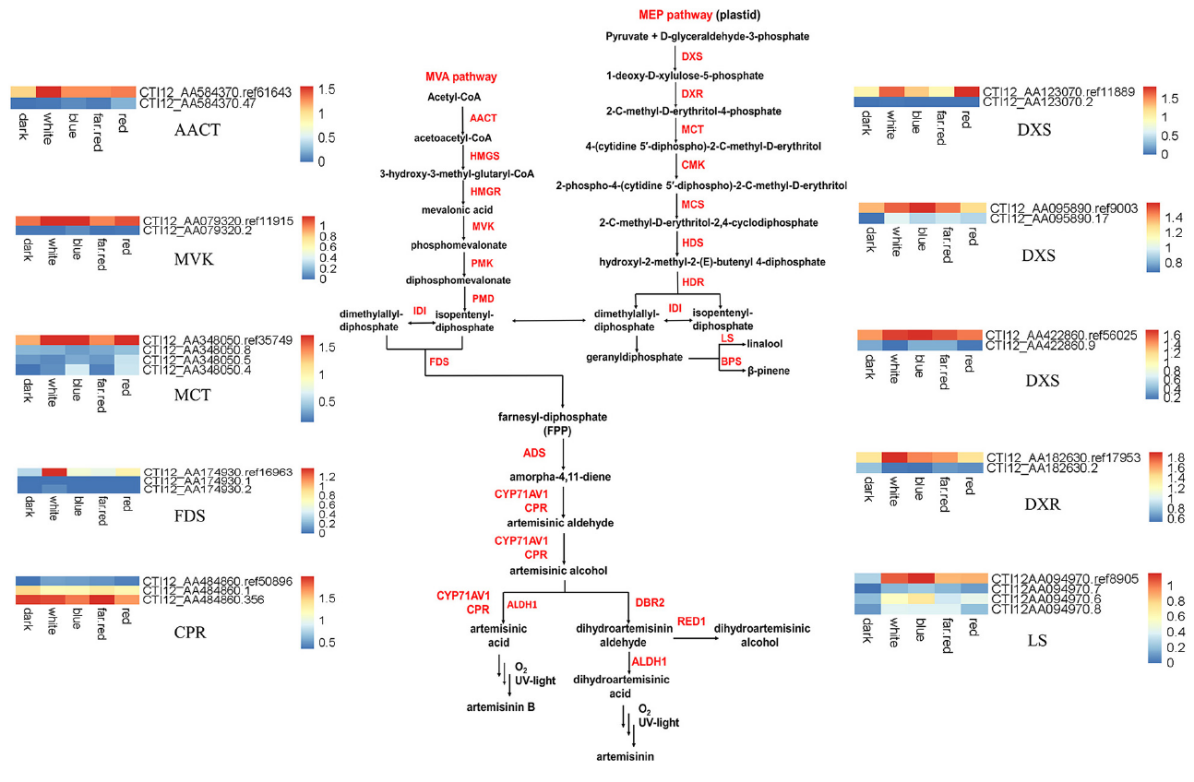
选择性剪接(Alternative splicing,AS)是一种增加转录组和蛋白质组复杂性的调控过程。植物中最常见的剪接机制是内含子保留(intron retention,IR)。前期研究表明,光调控可以影响黄花蒿中青蒿素的积累。然而,关于光调控基因产生的IR型可变剪接是否在调控青蒿素生物合成途径中发挥作用,我们知之甚少。本研究深入探讨黄花蒿中基因的可变剪接水平如何响应光调控。通过结合Illumina和单分子实时(SMRT)测序技术分析全长转录本,同时分析黄花蒿不同组织部位基因产生的可变剪接类型,我们获得了一套新的黄花蒿中基因的可变剪接数据集。研究共鉴定出IR型可变剪接(5854个,占总可变剪接比例高达48.48%,证实IR型是也是黄花蒿中最常见的可变剪接类型。研究还发现黄花蒿经过蓝光和红光处理后,上调的IR型可变剪接(1534/1378,蓝光和红光)数量是下调IR型可变剪接(636/682)数量的两倍以上。青蒿素生物合成途径中,有10个基因共产生了16个差异表达的IR型可变剪接。本研究结果表明光诱导的差异表达IR型可变剪接具有调控倍半萜类化合物生物合成的潜力。该研究还提供了高精度的黄花蒿全长转录本数据库,为黄花蒿中青蒿素生物合成机制研究和良种选育等提供了宝贵的遗传资源。
以上研究成果以“Genome-Wide Analysis of Light-Regulated Alternative Splicing in Artemisia annua L”为题发表在国际期刊《Frontiers in Plant Science》上。中国中医科学院青蒿素研究中心向丽副研究员、中国中医科学院中药研究所冷梁、陈士林为本论文的通讯作者,研究生马婷玉、高翰和张栋副教授为共同第一作者。该研究得到了国家自然科学基金、国家重大科技专项和中国中医科学院创新基金等项目的支持。
原文:doi:10.3389/fpls.2021.73350

图 青蒿素生物合成途径中相关基因的可变剪切表达热图