请输入关键字
科研学术
2022-06-30
氯喹抗疟靶点的鉴定及机制研究
中心王继刚研究员团队围绕“氯喹抗疟机理研究”这一科学问题,首次使用ABPP和MS-CETSA相结合的方法对CQ的抗疟机制进行研究,同时为其他抗疟药物的机制研究提供了新的研究思路。
2022-06-30
双氢青蒿素抗肿瘤靶向脂质体的...
研究表明,葡萄糖修饰的双氢青蒿素脂质体具有理想的肿瘤细胞和肿瘤组织的靶向递送能力,双氢青蒿素的抗肿瘤活性得到了显著提高,而且该脂质体具有较高的安全性。
2022-03-31
微生物仿生代谢研究双氢青蒿素...
成功制备了双氢青蒿素红细胞内的代谢产物,并评价了该代谢产物在体外的抗疟活性,并为揭示青蒿素类药物体内代谢机制提供了科学依据。
2022-03-31
青蒿琥酯复方抗脑型疟研究取得...
研究发现青蒿琥酯(AS)与川芎嗪(TMP)联用对实验性脑型疟(ECM)症状具有较好的治疗作用,而其中一氧化碳(NO)调节起重要作用。
30
2022.06
2022.06.30
氯喹抗疟靶点的鉴定及机制研究
氯喹抗疟靶点的鉴定及机制研究   疟疾目前仍是世界上最为致命的传染性疾病之一。2020年全球范围内约有2.41亿人感染疟疾,同时由于受到新型冠状病毒肺炎的影响,死亡人数较以前骤增,高达62.7万人。氯喹(Chloroquine, CQ)作为最成功的抗疟药物之一,在世界抗疟进程中发挥了至关重要的作用,然而其具体的抗疟靶点和抗疟机制至今仍充满争议,极大的限制了氯喹在抗疟及其他领域的应用。 近日,中国中医科学院青蒿素研究中心王继刚研究员团队围绕“氯喹抗疟机理研究”这一科学问题,通过采用化学蛋白质组学(ABPP)和细胞热转变分析(CETSA)相结合的研究策略,对CQ的抗疟靶点和作用机制进行了深入研究,发现CQ通过与L-乳酸脱氢酶(LDH),鸟氨酸氨基转移酶(OAT),丙酮酸激酶(Pyrk),磷酸甘油酸激酶(PGK),磷酸丙糖异构酶(TPI)等关键酶直接结合,干扰疟原虫的糖酵解和能量代谢,从而产生抗疟作用。这是首次使用ABPP和MS-CETSA相结合的方法对CQ的抗疟机制进行研究,同时为其他抗疟药物的机制研究提供了新的研究思路。 以上研究以“Identification of antimalarial targets of chloroquine by a combined deconvolution strategy of  ABPPMS-CETSA”为题发表于国际学术期刊《Military Medical Research》,由中国中医科学院青蒿素研究中心和深圳市人民医院等单位共同完成,得到国家自然科学基金和国家中医药管理局创新团队与人才培养计划等项目支持。       图 采用ABPP和CETSA结合的策略探究氯喹的抗疟机制  
30
2022.06
2022.06.30
双氢青蒿素抗肿瘤靶向脂质体的构建和评价
双氢青蒿素抗肿瘤靶向脂质体的构建和评价   青蒿素类药物的抗肿瘤活性受到广泛关注,美国国家癌症研究所NCI已把青蒿素及其衍生物纳入抗癌药物筛选与抗癌活性研究计划。青蒿素类药物在抗肿瘤领域具有广阔的应用前景,但缺乏肿瘤靶向性限制了此类药物的抗肿瘤药效发挥。因此,赋予青蒿素类药物的肿瘤靶向性是增强其抗肿瘤作用的重要手段。 糖酵解途径是肿瘤细胞获取能量的重要方式,肿瘤细胞的异常增殖需要消耗大量的葡萄糖进行能量转化,为了满足细胞对葡萄糖的巨大需求,葡萄糖转运体(GLUT1)在肿瘤细胞膜中存在高表达现象。基于此,青蒿素中心的研究团队以肿瘤细胞高表达的GLUT1为靶标,将葡萄糖结构片段修饰于双氢青蒿素脂质体表面,基于转运体与底物的特性识别与转运机制,实现载药脂质体的主动肿瘤靶向递送。体内外评价结果表明,葡萄糖修饰的双氢青蒿素脂质体具有理想的肿瘤细胞和肿瘤组织的靶向递送能力,双氢青蒿素的抗肿瘤活性得到了显著提高,而且该脂质体具有较高的安全性。这一研究,为新型青蒿素类抗肿瘤药物的开发,提供了新的策略和研究基础。 以上研究成果以“Development of GLUT1-targeting alkyl glucoside modified dihydroartemisinin liposomes for cancer therapy”为题,在线发表于国际期刊《Nanoscale》(IF 7.79)。中国中医科学院青蒿素研究中心沈硕博士为第一作者,谷丽维博士、王继刚研究员和中国中医科学院中药研究刘淑芝研究员为本文共同通讯作者。该研究得到了国家重大科技专项、国家自然科学基金和中国中医科学院优秀青年人才项目的支持。     图 双氢青蒿素脂质体的肿瘤靶向递送过程  
31
2022.03
2022.03.31
微生物仿生代谢研究双氢青蒿素胞内活性代谢产物
微生物仿生代谢研究双氢青蒿素胞内活性代谢产物 双氢青蒿素是青蒿素 C-10 位羰基经四氢硼钠还原为羟基制得的衍生物,抗疟活性是青蒿素的 8-10 倍,与青蒿素同为全球一线的抗疟药物。目前,双氢青蒿素在红细胞内的活性代谢产物研究受限于分析技术和红细胞内复杂的生物背景,其作用形式和代谢机制尚不明晰。 微生物仿生代谢是近年来新兴的药物代谢研究手段,该方法可以解决体内代谢物产量低微,难以获得的瓶颈问题。近日,中国中医科学院青蒿素研究中心马悦博士、孙鹏副研究员、杨岚研究员及其团队通过上述方法,成功制备了双氢青蒿素红细胞内的代谢产物,并评价了该代谢产物在体外的抗疟活性,并为揭示青蒿素类药物体内代谢机制提供了科学依据。上述研究成果以“A Novel Antimalarial Metabolite in Erythrocyte from the Hydroxy-lation of Dihydroartemisinin by Cunninghamella elegans”为题被国际期刊《Frontiers in Chemistry》接收,即将发表。该研究得到了国家自然科学基金、中国中医科学院科技创新工程、优秀青年人才培育课题等项目的支持。 图 微生物仿生代谢研究双氢青蒿素胞内活性代谢产物  
31
2022.03
2022.03.31
青蒿琥酯复方抗脑型疟研究取得新进展
青蒿琥酯复方抗脑型疟研究取得新进展 脑型疟疾(cerebral malaria,CM)由恶性疟原虫(Plasmodium falciparum)引起,在严重疟疾中致死率高,且其患者多为非洲5岁以下儿童,预后较差,易导致偏瘫、认知功能障碍等严重的神经系统后遗症。目前,CM的病理机制仍有很多待揭示的问题。 青蒿素研究中心药理室聚焦“脑型疟的辅助治疗”这项科学问题,前期研究发现青蒿琥酯(AS)与川芎嗪(TMP)联用对实验性脑型疟(ECM)症状具有较好的治疗作用,而其中一氧化碳(NO)调节起重要作用。因此,在前期工作基础上,研究团队对青蒿琥酯复方治疗脑型疟分子机制进行了更深入的研究,验证了AS+TMP对脑血流(CBF)的影响,检测了NO相关指标,并在前期蛋白质组学研究的基础上,重点研究了NO通过s -亚硝基化蛋白质的作用,探讨了AS+TMP的作用机制。研究发现,AS+TMP可降低血管粘连,增加CBF,调节NO合酶(NOS)活性,从而调节s-亚硝基硫醇(s-nitrosothiols)水平,如代谢相关酶、NMDA受体、NOS活性,从而改善症状。这些结果表明,AS+TMP或可成为一种有效的治疗脑型疟的方法。 以上研究成果以“Artesunatetetramethylpyrazine exerts effects on experimental cerebral malaria in a mechanism of protein s-nitrosylation”为题发表在国际期刊《ACS Infectious Diseases》(中科院医学2区,IF= 5.084),并被选为封面文章。中国中医科学院青蒿素研究中心陈利娜博士和中国中医科学院中药研究所李玉洁研究员为论文共同通讯作者,博士研究生郑钟原、硕士研究生刘慧为论文共同第一作者。该研究得到了国家重大专项及国家自然科学基金等项目的资助。 原文:doi: 10.1021/acsinfecdis.1c00085. Epub 2021 Jul 13.   图 AS+TMP治疗实验性脑型疟的蛋白s-亚硝基化作用  
30
2022.06
2022.06.30
光诱导可变剪接调控黄花蒿中青蒿素生物合成的新进展
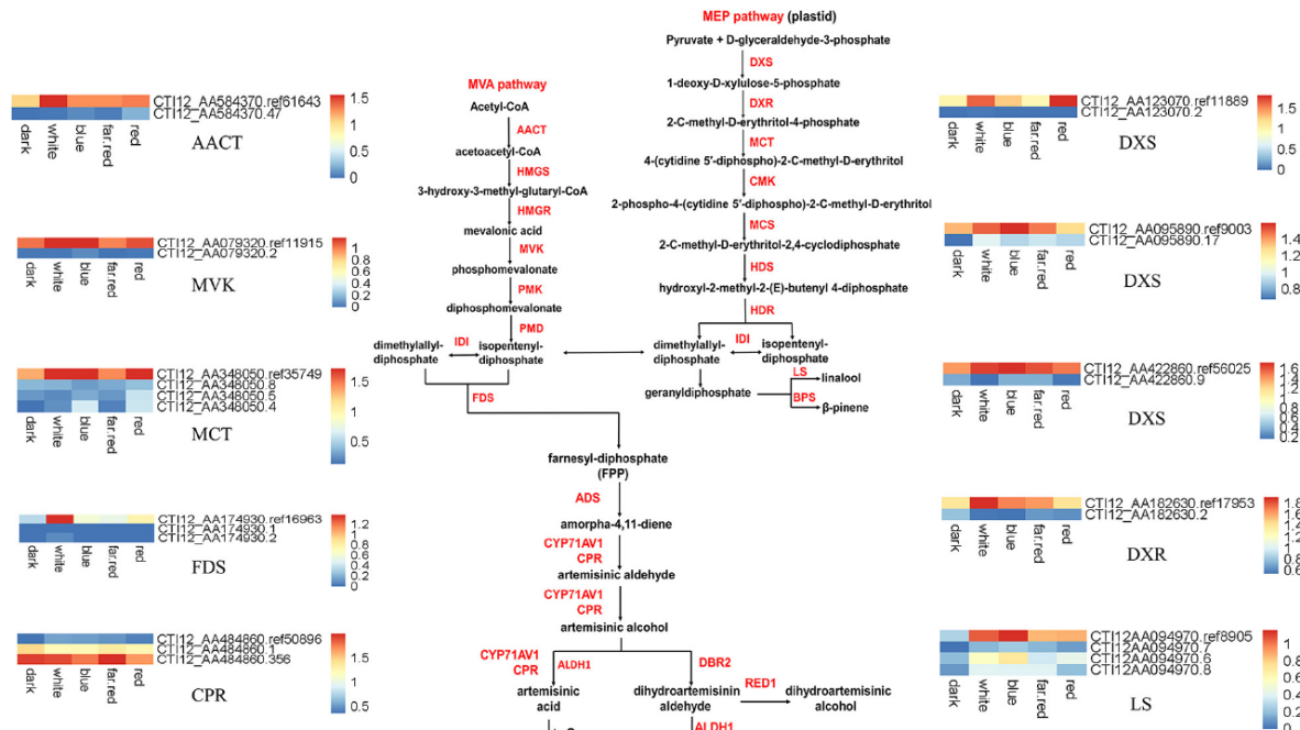
光诱导可变剪接调控黄花蒿中青蒿素生物合成的新进展 黄花蒿(Artemisia annua L.) 是抗疟一线药物青蒿素的唯一天然来源。然而,野生黄花蒿中青蒿素的含量很低。随着青蒿素及其衍生物新适应症的大力开发,如双氢青蒿素片治疗免疫性疾病系统性红斑狼疮等,对青蒿素资源的需求必然会显著提升。目前,青蒿素的市场供应还依赖于从黄花蒿中提取。因此,研究黄花蒿中青蒿素生物合成的调控机制对提高青蒿素产量有重要意义。 选择性剪接(Alternative splicing,AS)是一种增加转录组和蛋白质组复杂性的调控过程。植物中最常见的剪接机制是内含子保留(intron retention,IR)。前期研究表明,光调控可以影响黄花蒿中青蒿素的积累。然而,关于光调控基因产生的IR型可变剪接是否在调控青蒿素生物合成途径中发挥作用,我们知之甚少。本研究深入探讨黄花蒿中基因的可变剪接水平如何响应光调控。通过结合Illumina和单分子实时(SMRT)测序技术分析全长转录本,同时分析黄花蒿不同组织部位基因产生的可变剪接类型,我们获得了一套新的黄花蒿中基因的可变剪接数据集。研究共鉴定出IR型可变剪接(5854个,占总可变剪接比例高达48.48%,证实IR型是也是黄花蒿中最常见的可变剪接类型。研究还发现黄花蒿经过蓝光和红光处理后,上调的IR型可变剪接(1534/1378,蓝光和红光)数量是下调IR型可变剪接(636/682)数量的两倍以上。青蒿素生物合成途径中,有10个基因共产生了16个差异表达的IR型可变剪接。本研究结果表明光诱导的差异表达IR型可变剪接具有调控倍半萜类化合物生物合成的潜力。该研究还提供了高精度的黄花蒿全长转录本数据库,为黄花蒿中青蒿素生物合成机制研究和良种选育等提供了宝贵的遗传资源。 以上研究成果以“Genome-Wide Analysis of Light-Regulated Alternative Splicing in Artemisia annua L”为题发表在国际期刊《Frontiers in Plant Science》上。中国中医科学院青蒿素研究中心向丽副研究员、中国中医科学院中药研究所冷梁、陈士林为本论文的通讯作者,研究生马婷玉、高翰和张栋副教授为共同第一作者。该研究得到了国家自然科学基金、国家重大科技专项和中国中医科学院创新基金等项目的支持。 原文:doi:10.3389/fpls.2021.73350   图 青蒿素生物合成途径中相关基因的可变剪切表达热图  
30
2022.06
2022.06.30
黄花蒿根际微生物多样性与互作机制研究
黄花蒿根际微生物多样性与互作机制研究   植物根际微生物组被称为“植物的第二基因组”,是植物与环境间物质、能量交换的重要驱动者。近日,中国中医科学院青蒿素研究中心资源室团队与中国农业科学院农业环境与可持续发展研究所合作,开展黄花蒿根际微生物互作机制研究。研究采集种植黄花蒿七年的土壤样本,通过高通量测序分析其根际和非根际土壤细菌与真菌的群落结构,发现细菌、真菌群落结构与土壤化学性质变化具有很高相关性,同时发现鞘氨醇单胞菌(Sphingomonas)与鞘脂菌(Sphingobium)两种植物促生细菌以及腐生性真菌在植物根际富集。互作网络分析发现,黄花蒿根系能够聚集独特的、富含植物促生菌的土壤根际微生物群落,增强细菌与真菌的界间互作,以提升黄花蒿的环境适应性。进一步从黄花蒿根际土壤中成功分离到林可链霉菌Streptomyces lincolnensis L4,发现该菌株定殖的植株的主根长度、直径以及根毛数量等显著增加,且根系中多个根发育相关基因的表达升高,进一步确认了链霉菌菌株对根发育的调节功能。本研究揭示了黄花蒿根际微生物群落及共生机制,并为青蒿素类药物代谢工程提供潜在的微生物与基因资源。 以上研究陆续以“Assembly of rhizosphere microbial communities in Artemisia annua: recruitment of plant growth‐promoting microorganismsinter‐kingdom interactions between bacteriafungi”和“Root Morphogenesis of Arabidopsis thaliana Tuned by Plant Growth-Promoting Streptomyces Isolated From Root-Associated Soil of Artemisia annua”为题在国际学术期刊《PlantSoil》和《Frontiers in Plant Science》发表,由中国中医科学院青蒿素研究中心与中国农业科学院农业环境与可持续发展研究所等单位共同完成,并得到中国中医科学院优秀青年科技人才培养专项等项目的支持。     图 黄花蒿根际微生物群落及互作网络  
1 2